TMR Based Current Probe
Using an Tunneling Magnetoresistance sensor to create a DC-5Mhz current


Why?
Current probes are a very useful piece of kit. Usually I would use a Current transformer when necessary but these don't work for DC. The TMR sensors can work with DC into the high frequency range, and a DIY option would make them accessible to the Hobbyist, as professional options cost thousands of dollars. I first became curious about TMR sensors after reading this page on the TDK website:
https://product.tdk.com/en/techlibrary/productoverview/tmr-angle-sensors.html
there are some clear benefits with these chips over Hall effect or AMR devices, and since I was looking for a new project I thought making a useful device out of these relatively new devices would be a perfect fit!
It Works! And Testing
It works! (and first try) I ran into some issues with setting gain, the trimmer resistors I picked were causing more harm than good. Also, cleaning was very important for this boards function, I used solder with water soluble flux and cleaned it with an ultrasonic cleaner. I am proud of the flip flop circuit I used for the relay and 1x 10x gain setting it works exactly as expected. I currently do not have access to a high frequency current standard, but when I do I will update the page! I also expect to designed a clamping mechanism and nice enclosure for this project in the future.





Topology
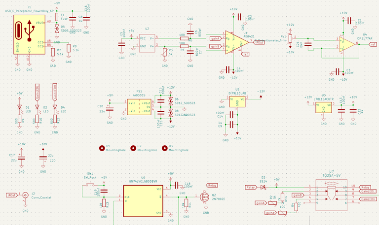
I used TMR based sensors from Multi-Dimension. They are a company that specializes in this kind of sensor. The sensor outputs a differential signal depending on current fields. They come in a few different flavors but the one I picked, the TMR2583, is a Wheatstone bridge sensitive in the Z-direction. The data sheet is a little sparse so I am curious to see what kind of performance I can get out of these chips. I added plenty of compensation and the analog section has a 10mhz bandwidth so I should be able to take full advantage of them.


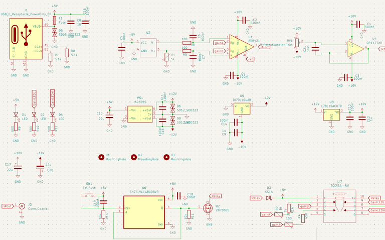
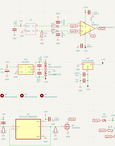
Schematic
The circuit uses a simple instrumentation amplifier circuit using the AD8421. There is some compensation between U2 (the TMR sensor) and this IA. The rest is some power supply things, something of note is the isolated dc to dc converter I used to get my 12v rails. Although it is very convenient in the future I will probably replace it with a buck boost converter since they are hard to find and expensive. The circuit I use to control the relay is a D type flip flop that acts as a latching circuit for a push button. The relay controls the gain of the IA for hopefully 10x and 1x modes in practice. If this circuit works for rev2 I would like to add a microcontroller for auto zero and some other nice to have things.
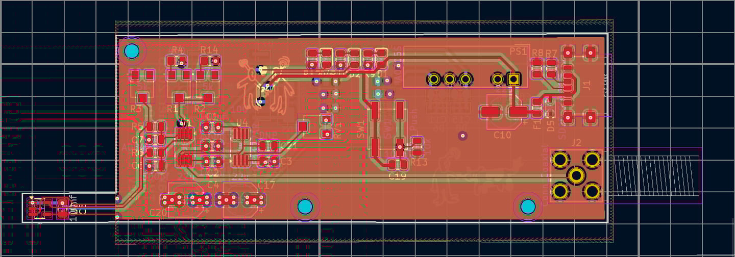
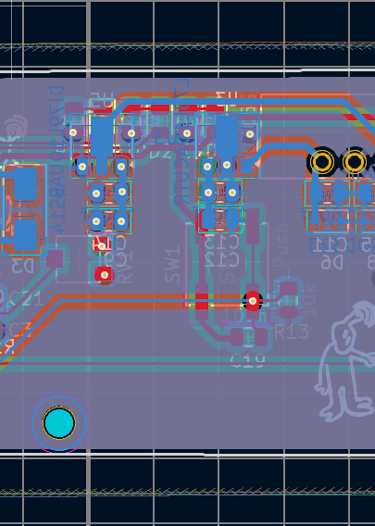
Circuit and PCB Design


Using Kicad I created a quick 4 layer board. I don't have too much to say about it, I choose four layers so I could keep the layout clean and small, I tried to follow best layout practices and took full advantage of the suite of tools Kicad has, although this project did show me some of the programs limitations. The boards will be ordered on JLCPCB and populated by hand.


PCB
Boards Arrive
The actual boards arrived from JLC PCB and were cleaned, populated, then cleaned again. I made two small footprint errors, flipping one of the regulator pinouts and picking the wrong package size for the dc to dc converter. Both ended up being non issues; the regualtor was mounted upright and the dc to dc converter was soldering floating a few mm.






